91探花国产综合在线精品,91探花在线播放,全国探花在线观看,国产三级探花在线观看

    石家庄国产三级探花在线观看、石家庄91探花在线播放、石家庄全国探花在线观看

    新闻分类

    联系91探花国产综合在线精品Contact

    企业名称:河北91探花国产综合在线精品能源科技有限公司

    电话:0311-67909806

    手机号:13785143221

    邮箱 :56351892@qq.com

    网址:  www.hbobyl.com

    项目地址:御园路89号(光谷91探花在线播放西邻)



    您的当前位置: 首 页 >> 新闻中心 >> 项目资讯

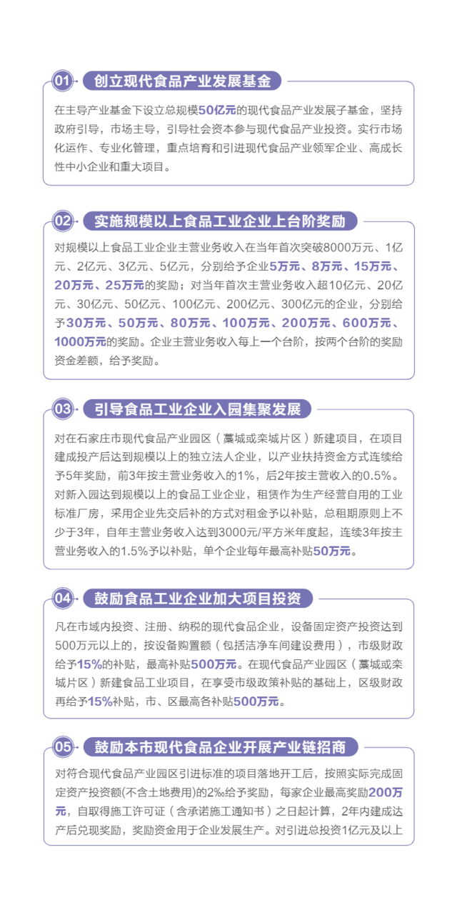
    石家庄五大产业政策之现代食品产业

    发布日期:2023-08-21 作者: 点击:


    2.png

    3.png

    4.jpg


    本文网址:http://www.hbobyl.com/news/554.html

    关键词:

    最近浏览:

  1. 在线客服
  2. 联系电话
    13785143221
  3. 在线留言
  4. 在线咨询
    欢迎给91探花国产综合在线精品留言
    请在此输入留言内容,91探花国产综合在线精品会尽快与您联系。
    姓名
    联系人
    电话
    座机/手机号码
    邮箱
    邮箱
    地址
    地址
    网站地图